为帮助学生有效应对层出不穷的电信网络诈骗手段,增强学生自我保护意识、提升自我保护能力,太阳成集团tyc33455多形式落实反诈工作,为学生营造安全、和谐的学习生活环境。
构建常态化防诈机制

学院制定防诈骗提醒文件

辅导员曹建琳解读文件内容
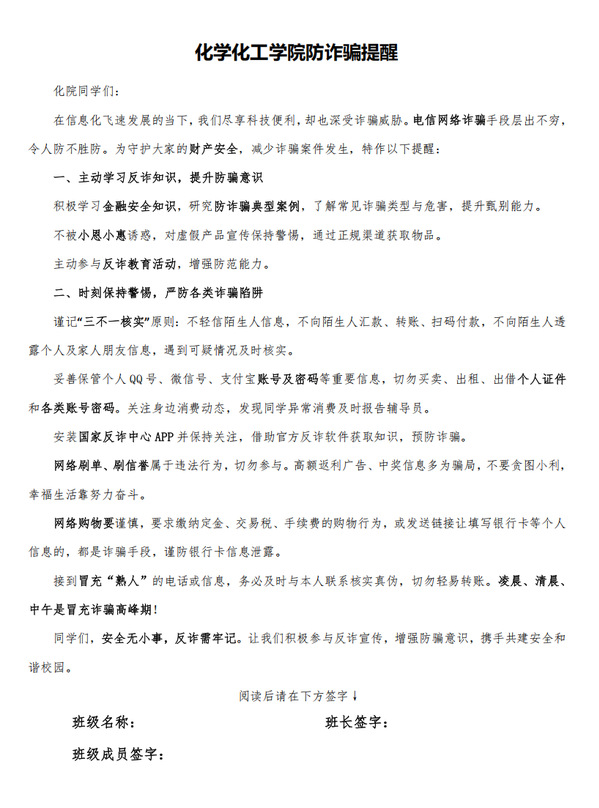
3月20日,学院面向全体学生下发《太阳成集团tyc33455防诈骗提醒》,文件明确列出“十大高危场景”及应对策略等内容,全方位守护学生财产安全。辅导员曹建琳面向学院网格员群体解读文件,要求各班级落实开展一次全覆盖防诈宣传、组织一次专题学习讨论、建立一套紧急联络机制“三个一”专项行动。
强化风险管控及防骗意识

辅导员窦雅琴作反诈专题培训
3月23日下午,学院面向全体本科生生活委员召开防范网络诈骗安全教育培训会。辅导员窦雅琴从心理学角度切入,结合真实案例,系统剖析了大学生群体易受诈骗的深层原因。全体生活委员集中观看了防电信诈骗宣传教育视频。窦雅琴强调,生活委员作为班级安全防线的重要一环,需切实履行“宣传员”“信息员”“联络员”职责,定期推送普及防诈技巧,动态关注同学异常情况,确保问题早发现、早干预。
构建反诈教育活动矩阵
近一周来,学院各年级开展多样的反诈主题活动,通过沉浸式学习与互动参与活动普及反诈知识,构筑学院反诈“防护墙”。

学生公寓张贴反诈标语
本科生2024级通过互动竞答,还原“假交友真骗钱”“虚假中奖链接”等场景,在互动中学习识别骗局技巧。
本科生2023级青年成长中心设计并在宿舍走廊张贴系列反诈标语墙贴,在学生公寓打造“反诈文化长廊”,学生在走廊内讨论学习反诈标语,并互相分享反诈防骗经历及应对经验。


QQ群内提醒常态化
本科生2022级成立“反诈志愿小队”,定期推送最新诈骗案例及防范指南,推动安全教育常态化。



反诈主题班会
研究生各班级开展形式多样主题班会。通过情景模拟、案例剖析、“国家反诈中心APP”实操等形式,系统讲解了网络兼职诈骗、交友诈骗、裸聊诈骗等诈骗形式的作案手段和防范技巧。
学校公益之星、2022级本研班班长周天润表示:“识诈于心,反诈于行。网络诈骗离我们并不遥远,未来我将积极参与防诈志愿服务,不仅面向身边同学,更要积极走进社区志愿,发出青年声音。”
2023级生活委员朱宇飞表示:“培训让我意识到诈骗离校园并不遥远。今后不仅要提高自身警惕,更要带动身边同学学习防诈技能,守住安全底线。”
太阳成集团tyc33455高度重视预防诈骗工作,通过“知识普及+职责压实+制度保障”多维发力,进一步提升了学生识诈、反诈能力,为学生成长保驾护航。